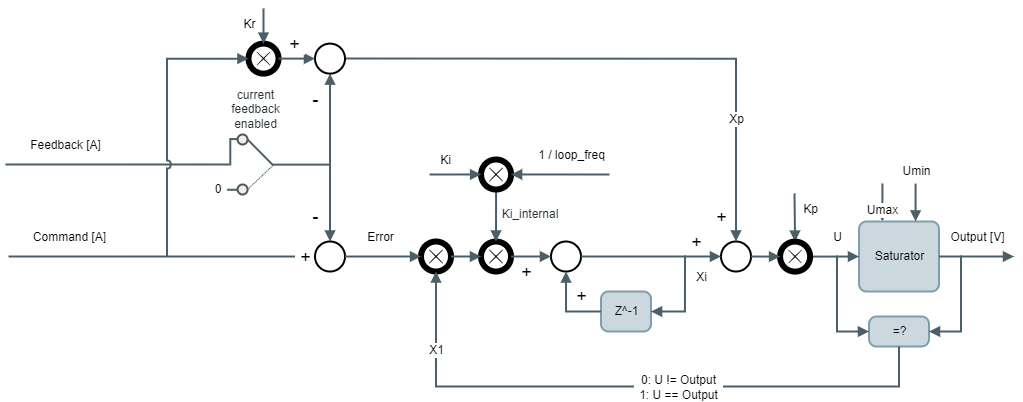
0x2503 - Current quadrature loop min. out
Index | Sub Index | Name | Data Type | Acc. | Pdo Map. | NVM | Value range | Default value | Units |
|---|---|---|---|---|---|---|---|---|---|
0x2503 | 0x00 | Current quadrature loop min. out | FLOAT | RW | No | Yes | Data type | -24.0 | V |
This parameter allows configuring the Umin of the PI controller used for current Q regulation.
